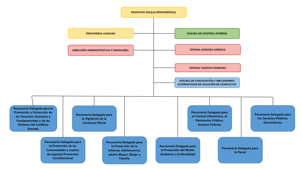
ORGANIGRAMA

Mapa de Procesos-Personeria Distrital de Cartagena de Indias

FUNCIONES GENERALES

  • Función de Defensa, Protección y Promoción de los Derechos Humanos.
  • Función de Veeduría.
  • Función de Ministerio Público.
  • Función de vigilar la conducta oficial de los servidores públicos.
  • Adicionalmente, hay tres (3) fuentes de funciones adicionales para la Personería resultantes de la Ley 1448 de 2011 (de víctimas), la Ley 1480 de 2011 (del consumidor) y la Ley 1551 de 2012 (modificatoria de la Ley 136 de 1994).